How Infobip’s MCP Servers Enable Smarter AI Communication
At Infobip Shift in Zadar, Principal Engineer Filip Srnec pulled back the curtain on a crucial piece of this puzzle: Infobip’s MCP servers, a solution designed to give AI agents “communication superpowers.”
Imagine an AI agent tasked with booking a flight, informing the user of the details, and setting up a 2FA notification for their departure. This isn’t science fiction anymore.

For such an agent to succeed, it must interact with airline APIs, messaging platforms, and potentially a customer data platform. The challenge, as Filip highlighted, is standardizing these interactions – creating a universal language that allows AI to “speak” with the tools it needs.
Good communication for AI agents requires rules and engagement
Filip opened his talk with a deceptively simple question: What makes communication effective?
His answer – rules and engagement – strikes a chord not just for human interaction, but for AI agents as well. Just as people rely on shared protocols (language, social cues, context) to connect and collaborate, AI agents need structured ways to exchange messages, understand context, and work toward common goals.
This isn’t about giving AI a personality, it’s about building a solid framework for it to operate within.
With its vast global communication network, Infobip is uniquely equipped to provide that framework. From managing sender registration and channel-specific rules to handling intelligent message routing and fraud detection, Infobip takes care of the complexities, allowing developers to focus on the core logic of their AI agents.
MCP is the USB-C for AI applications
At the heart of Infobip’s solution is the Model Context Protocol (MCP). In the original MCP specification, it’s described as being similar to a “USB-C port for AI applications”. It’s an open protocol that standardizes how applications provide context to AI models, enabling them to connect seamlessly with diverse data sources and tools. This is a game-changer for several reasons:
- Interoperability: MCP allows developers to switch between different AI providers and vendors without re-architecting their entire communication layer. This fosters a more open and competitive AI ecosystem.
- Contextual Understanding: By standardizing the flow of “tools, resources, and prompts,” MCP ensures that AI models receive the necessary context to understand requests and execute tasks accurately.
- Communication Superpowers: With Infobip MCP servers, AI agents don’t just chat – they communicate. They can exchange rich content like images, not just text, and seamlessly interact across multiple channels. In short, Infobip MCP gives AI agents true communication superpowers. They gain the ability to:
- Send messages via SMS, WhatsApp, Viber, RCS – critical for reaching users on their preferred channels.
- Set up and manage two-factor authentication (2FA), adding a vital layer of security.
- Access customer data platforms: With Infobip’s People platform – Customer Data Platform – AI agents gain access to rich customer insights. They can personalize every message, every response, and every interaction
- Manage user accounts and explore Infobip documentation to enable self-sufficiency for specific tasks.

OpenAPI enables dynamic MCPs, but design drives experience
One of the core architectural principles underpinning Infobip’s MCP servers is their reliance on the OpenAPI Specification. This community-driven, open standard for describing HTTP APIs is a perfect fit for MCP’s needs. Filip explained:
Think of the OpenAPI specification like a standardized, both human and machine-readable, API reference.
This isn’t just about documentation; it’s about enabling auto-generation and auto-discovery. The Infobip MCP servers can dynamically understand and interact with available API endpoints based on their OpenAPI descriptions. This means:
- Dynamic Tooling: An MCP tool directly corresponds to an OpenAPI operation. This 1:1 mapping allows the MCP server to dynamically perform necessary API calls based on the AI agent’s request.
- Scalability: The ability to dynamically discover and connect to APIs enables MCP servers to be deployed at scale, adapting to ever-changing service landscapes without requiring manual configuration updates. This is crucial for building resilient and adaptable AI agent ecosystems.
However, Filip emphasized a critical point:
Carefully select API endpoints to expose. Rebuild your API to match the AX (Agentic Experience) you want to achieve.
This isn’t a magic bullet; it requires thoughtful API design to optimize the agentic experience.
Challenges and solutions
While the vision is clear, the path isn’t without its technical challenges. Filip explored some of these, offering insights into how Infobip is tackling them:
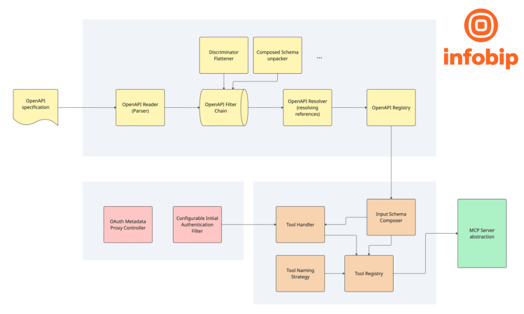
- Input JSON Schema Resolution: OpenAPI’s JSON Schema vocabulary isn’t entirely congruent with the broader JSON Schema Specification. This can lead to complexities in resolving input schemas for AI agents.
- OpenAPI Discriminators: Discriminators, which define type-based polymorphism, are helpful for server-side validation. However, for input schema matching, they can be flattened into a
oneOfschema, simplifying the interpretation for AI agents. This involves transforming a structure that hints at expected schemas based on a property value into a more direct enumeration of possible schemas. - Reference Resolution: Unlike OpenAPI, MCP doesn’t inherently provide schema storage. This means reference resolution can lead to complex nested schemas. The solution, again, lies in intelligent API design: “It is our responsibility to design the underlying API to achieve the right Agentic Experience.”
- Authentication: Infobip MCP servers act as a secure proxy – a core part of our architecture – leveraging downstream platform authentication mechanisms. Robust authentication middleware verifies credentials and safely propagates them, while OAuth support through metadata discovery endpoint proxies ensures seamless, secure integration.

The Future is Agentic
The implications of Infobip’s work with MCP servers are profound. By abstracting away the complexities of diverse communication channels and standardizing interactions with external tools, they are laying the groundwork for a new generation of AI agents. These agents won’t just respond; they will act, communicate, and integrate seamlessly into our digital lives.
Developers now have a reference implementation and a clear path to begin building their own communication-powered AI agents. As AI continues to evolve, the ability of agents to communicate effectively will be paramount.
Infobip, with its MCP servers, isn’t just facilitating this communication, it’s providing the essential infrastructure for AI to truly unlock its agentic capabilities and reshape how we interact with technology. A real-world example of this is the Autorun.ai integration, developed in partnership with the Croatian startup Rearm, showcasing how Infobip MCP powers next-generation AI solutions in practice.
Explore the Infobip MCP servers to see this in action or use the open-source Infobip OpenAPI MCP framework to expose your own OpenAPI-described services to AI agents.
Want to know what else was discussed at Infobip Shift at Zadar in 2025? Find out here!


